We have build a prototype of the so called body interactor using jeelab hardware (JeeNodeUSB, Gravity plug) and a simple do it yourself board for driving a vibration motor and a li-po battery. It is easy to assemble these parts, but they are quite expensive.
Another point is the form factor. The JeeNodeUSB is quite large for such a simple interaction device. A better solution is the smaller JeeNodeMicro which inspired Tobias Floery (http://tobiscorner.floery.net/funky/) to build the funky. The funky was improved by Martin Harizanov who offers it here: http://harizanov.com/wiki/wiki-home/funky/. They all use the ATtiny84 as microcontroller.
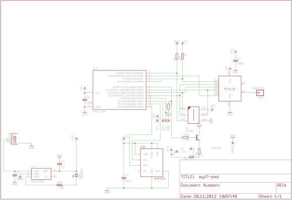
Now it’s time for a mash-up. Form factor: Funky/Superfunky. Li-Po battery usage: JeeNodeUsb. Accelerometer: Gravity Plug. Driver for the vibration motor: taken from the body interactor (BI). All ingredients are put together and used for a pcb design. The board is 32x21mm. The parts can be bought for 15€. Additional cost are for assembling and the PCB production.
The first design looks like this:

